Perhatian! Kami akan menggabungkan dan memindahkan akun. Untuk tetap mendapatkan berita developer terbaru, ikuti @googledevs

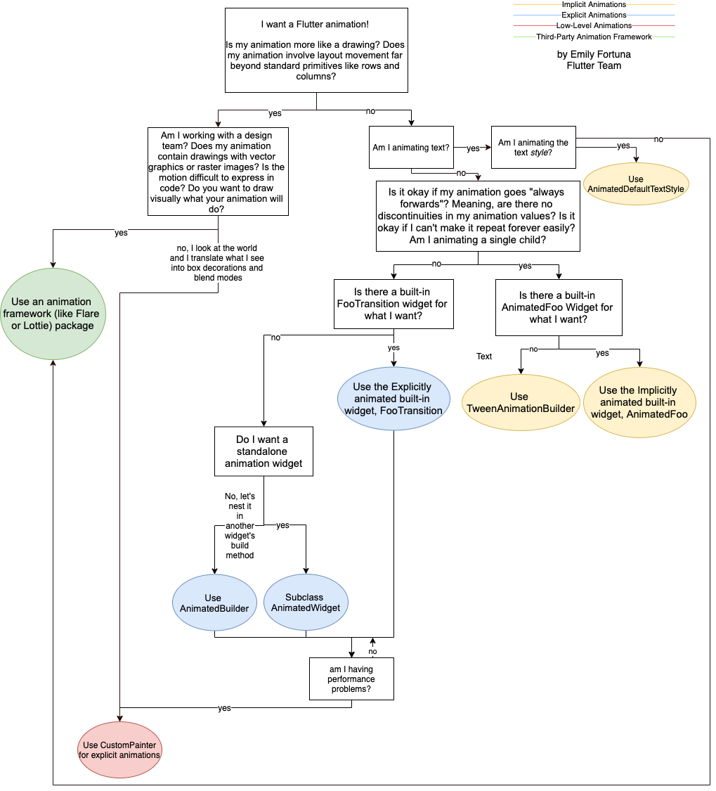
Bagaimana Memilih Widget Animasi Flutter Yang Tepat untuk Anda?

20 April 2020
Share on Twitter Share on Facebook
Google

20 comments :

  1. MPR TOGEL12 May, 2020 00:52

    Togel Online
    Prediksi sgp
    toto hk
    Syair sgp
    toto sgp
    Syair hk
    Bandar Togel Terpercaya
    Tabel Shio 2020
    Master Prediksi Togel Hari Ini
    Judi Slot Via Pulsa
    Situs Togel WAP
    Slot Deposit Pulsa

    ReplyDelete
    Replies
      Reply
  2. MPR TOGEL21 May, 2020 17:32

    Togel Online
    Prediksi SDY
    Syair SDY
    Prediksi Togel Hari Ini
    Prediksi Jitu
    Prediksi Hongkong
    Prediksi Sydney
    Prediksi HK
    Prediksi SDY
    Susunan Shio
    Tabel Shio 2020
    Livedraw Sydney
    Prediksi Sidney
    Livedraw HK
    Livedraw Hongkong
    Prediksi Hongkong Malam Ini

    ReplyDelete
    Replies
      Reply
  3. FIRMAN13 September, 2020 10:07

    A good blog and very interesting what else is the concept applied to give deep meaning, thank you very helpful
    https://hasilsidney.blogspot.com
    Prediksi Sidney

    ReplyDelete
    Replies
      Reply
  4. 스포츠토토08 September, 2021 10:58

    No puedo agradecerles lo suficiente por el artículo del blog. Muchas gracias de nuevo. Seguirá leyendo ...


    https://www.totositehot.com

    ReplyDelete
    Replies
      Reply
  5. Sekilas Info Tips Dan Trik12 February, 2022 10:34

    This comment has been removed by the author.

    ReplyDelete
    Replies
      Reply
  6. Sekilas Info Tips Dan Trik12 February, 2022 10:36

    Jasa Pembuatan CV

    ReplyDelete
    Replies
      Reply
  7. Paper Cup23 May, 2022 10:05

    This comment has been removed by the author.

    ReplyDelete
    Replies
      Reply
  8. Paper Cup23 May, 2022 10:06

    Paper Cup

    ReplyDelete
    Replies
      Reply
  9. Ehsaas Program 8171 BISP18 February, 2024 03:47

    Memilih widget animasi Flutter yang tepat dapat bergantung pada beberapa faktor, termasuk jenis animasi yang ingin Anda buat, kompleksitas proyek Anda, dan preferensi pribadi Anda. Berikut adalah beberapa tips untuk membantu Anda memilih widget animasi yang sesuai:

    1. **Tentukan Jenis Animasi**: Pertama, tentukan jenis animasi yang ingin Anda buat. Apakah Anda mencari animasi transisi antar layar, animasi pergerakan objek, atau animasi efek khusus lainnya?

    2. **Pahami Kebutuhan Anda**: Apakah Anda memerlukan widget animasi sederhana yang tersedia di Flutter SDK atau apakah Anda perlu widget kustom yang lebih kompleks? Evaluasilah kebutuhan proyek Anda dengan cermat sebelum memilih widget.

    3. **Eksplorasi Widget Animasi Bawaan**: Flutter menyediakan berbagai widget animasi bawaan, seperti AnimatedContainer, Hero, dan TweenAnimationBuilder. Mulailah dengan mengeksplorasi widget-widget ini untuk melihat apakah ada yang sesuai dengan kebutuhan Anda.

    4. **Cari Paket dan Plugin Eksternal**: Jika Anda tidak menemukan widget animasi yang sesuai dalam Flutter
    ehsaas8171bisp.com SDK bawaan, pertimbangkan untuk mencari paket atau plugin eksternal di pub.dev. Ada banyak paket yang tersedia untuk animasi kustom, seperti Rive, Flare, atau Lottie.

    5. **Perhatikan Kinerja**: Saat memilih widget animasi, perhatikan kinerjanya. Animasi yang kompleks atau berat bisa mempengaruhi kinerja aplikasi Anda. Pastikan untuk melakukan pengujian kinerja untuk memastikan bahwa animasi berjalan lancar dan responsif di berbagai perangkat.

    6. **Pelajari Dokumentasi dan Contoh**: Sebelum mengimplementasikan widget animasi, luangkan waktu untuk mempelajari dokumentasi resmi dan mencoba contoh kode yang tersedia. ehsaas8171bisp.com Hal ini akan membantu Anda memahami cara kerja widget dan bagaimana menggunakannya dengan efektif.

    Dengan memperhatikan faktor-faktor ini dan melakukan penelitian yang cermat, Anda dapat memilih widget animasi Flutter yang tepat untuk proyek Anda dan menciptakan pengalaman pengguna yang menarik dan interaktif.

    ReplyDelete
    Replies
      Reply
  10. Ehsaas Program 8171 BISP18 February, 2024 03:49

    Memilih widget animasi Flutter yang tepat dapat menjadi langkah penting dalam pengembangan aplikasi Flutter Anda. Berikut adalah beberapa faktor yang perlu dipertimbangkan saat memilih widget animasi:

    1. **Tujuan Animasi**: Pertama, tentukan tujuan dari animasi tersebut. Apakah Anda ingin menarik perhatian pengguna, menyampaikan informasi dengan lebih jelas, atau meningkatkan pengalaman pengguna?

    2. **Kesesuaian dengan Desain**: Pastikan animasi yang Anda pilih sesuai dengan desain
    onlinebillexpert.com aplikasi Anda. Animasi harus memperkuat estetika dan pesan desain keseluruhan.

    3. **Kompleksitas**: Pertimbangkan tingkat kompleksitas animasi yang ingin Anda implementasikan. Beberapa widget animasi Flutter lebih sederhana dan mudah digunakan, sementara yang lain memerlukan lebih banyak kode dan pemahaman tentang animasi.

    4. **Kinerja**: Perhatikan juga kinerja aplikasi. Animasi yang terlalu kompleks atau berlebihan dapat mempengaruhi kinerja aplikasi, terutama pada perangkat dengan spesifikasi rendah.

    5. **Dukungan Komunitas**: Pilih widget animasi yang didukung oleh komunitas Flutter yang aktif. Widget
    ehsaas8171bisp.com yang banyak digunakan oleh komunitas biasanya memiliki dokumentasi yang lebih baik dan mendapat dukungan yang lebih baik dari pengembang lain.

    Beberapa contoh widget animasi populer dalam Flutter termasuk AnimatedContainer, Hero, dan AnimatedOpacity. Namun, ada banyak widget animasi lain yang dapat Anda pilih sesuai dengan kebutuhan dan preferensi desain aplikasi Anda.

    ReplyDelete
    Replies
      Reply
  11. linke situs slot17 March, 2024 19:12

    This comment has been removed by the author.

    ReplyDelete
    Replies
      Reply
  12. linke situs slot17 March, 2024 19:12

    callpaultohaul.com

    ReplyDelete
    Replies
      Reply
  13. Prediksi Akurat26 March, 2024 11:49

    This comment has been removed by the author.

    ReplyDelete
    Replies
      Reply
  14. Amo07 April, 2024 14:29

    Appreciate your insights and the valuable information shared in this post. Your blog is fantastic! Let's continue this excellent work.

    Gold99
    Gold99
    PGasia
    PGasia

    ReplyDelete
    Replies
      Reply
  15. pauljamiee17 October, 2024 00:45

    BernaboHomeGallery is more than just a contemporary art gallery it’s a destination for art lovers who want to find unique and inspiring pieces. Their collection really adds a distinctive touch to any modern interior.

    ReplyDelete
    Replies
      Reply
  16. Micheal Jackson28 October, 2024 22:13

    Ensuring safety in commercial kitchens is crucial, and having the rightEquipos para combatir incendios en cocinas industriales
    is essential. I came across meseci.com.mx, which offers specialized fire fighting equipment tailored for industrial kitchens.

    ReplyDelete
    Replies
      Reply
  17. markniel21 November, 2024 03:01

    cbd SOOL ​has been gaining popularity lately. Does anyone know what sets it apart from other CBD brands​

    ReplyDelete
    Replies
      Reply
  18. Farhan Ali18 April, 2025 12:22

    Finding a good fulfillment service was tough until I came across Fulfillment Add. Their team actually cares about the delivery experience.

    ReplyDelete
    Replies
      Reply
  19. Ehsaas Program 8171 BISP09 June, 2025 20:47

    The Ehsaas Rashan Riayat Program plays a crucial role in combating food insecurity, especially in rural and low-income urban communities. It offers much-needed relief to families struggling to put meals on the table every day.

    ReplyDelete
    Replies
      Reply
  20. Micheal Jackson22 June, 2025 06:48

    If you're after quality landscaping templestowe
    , this team delivers standout results. Beautiful layouts with practical functionality

    ReplyDelete
    Replies
      Reply
Add comment
Load more...

  

Labels


  • #GoogleforGames
  • #JetpackCompose
  • #TheAndroidShow
  • #WeArePlay
  • 10 years
  • 64bit
  • actions on google
  • ad blocking
  • admob
  • Ads
  • adventure games
  • agency
  • AI
  • amp
  • android
  • android 13
  • Android 14
  • Android 15
  • Android betas
  • android dev summit
  • android developers
  • android development
  • Android Emulator
  • Android Jetpack
  • Android release
  • android sdk
  • android studio
  • Android Studio Emulator
  • android studio flamingo
  • Android Studio Iguana
  • Android UI
  • androidstudio
  • anniversary
  • announcement
  • anthos
  • apac
  • api
  • aplikasi
  • App
  • app development
  • Apps
  • arcore
  • Artificial Intelligence
  • assistant
  • augmented reality
  • bangkit
  • Baseline Profiles
  • beginner
  • best practices
  • beta
  • big query
  • CameraX
  • case study
  • chrome
  • chrome ads
  • chrome os
  • Cloud
  • coalition
  • coalition for better ads
  • compose
  • conferencing
  • coroutine
  • DAC/Develop
  • DAC/Google
  • dart
  • data
  • data binding
  • data flow
  • data science
  • develop
  • developer
  • Developer Preview
  • developer stories
  • developer tools
  • developer wear os 4
  • developers
  • dialogflow
  • documentation
  • domains
  • doubleclick
  • ecosystem
  • emojis
  • entepreneur
  • entrepreneurs
  • events
  • explore
  • featured
  • film
  • firebase
  • flutter
  • flutter 3
  • flutter app development
  • flutter3
  • foldables
  • game
  • Game Development
  • Games
  • Gemini
  • Gemini Pro
  • Generative AI
  • Global Game Jam
  • gmail
  • google
  • google bisnisku
  • google cloud
  • google code-in
  • google design
  • Google Developers
  • google font
  • google for entrepreneurs
  • Google for Games Developer Summit
  • google io
  • google maps
  • google partners
  • google photos
  • google pixel
  • google pixel fold
  • google pixel tablet
  • google play
  • Google Play Academy
  • Google Play Console
  • Google Play Developers
  • Google Play Devs
  • Google Play Indie games accelerator
  • google play policy
  • Google Play x Unity Game Developer Training
  • google sign-in
  • googleforstartup
  • GooglePlay
  • graphics
  • gsuite
  • how to
  • how-to guide
  • hybrid interface
  • indie developers
  • indie game developers
  • indie games
  • Indie Games Accelerator
  • indonesia
  • insight
  • ios
  • Javascript
  • jetpack
  • jetpack compose
  • jetpack compose 1.5
  • JuaraGCP
  • kebijakan
  • kotlin
  • kubernetes
  • latest
  • launchpad
  • launchpad accelerator
  • Learn
  • Localization
  • lyft
  • Machine
  • machine learning
  • MAD
  • material design
  • meet
  • Meta
  • mobile
  • Mobile App Development
  • mobile games
  • modifier
  • now
  • OnePlus
  • opensource
  • pagespeed
  • partial
  • PGS
  • Pixel Fold AVD
  • Pixel Tablet AVD
  • platform
  • Platform_Update
  • play console
  • play privacy
  • play quality
  • play security
  • play store
  • Policy Bytes
  • Policy webinar
  • privacy
  • Problem Solving
  • Productivity
  • progressive web app
  • Project IDX
  • python
  • release notes
  • releases
  • reporting api
  • roadmaps
  • screen
  • screensharing
  • security
  • shapes
  • Sharing
  • small business
  • Solve
  • spotify
  • startup
  • student developers
  • subs
  • success stories
  • Tablets
  • tensorflow
  • testing
  • text-to-speech
  • The Android Show
  • theandroidshow
  • training
  • transparency
  • tutorial
  • Tutorials
  • twitter
  • update
  • usecase
  • users
  • Video
  • videocall
  • vr
  • Wear OS
  • web
  • windowmanager
  • workmanager


Archive


  •     2024
    • Mar
    • Feb
    • Jan
  •     2023
    • Dec
    • Nov
    • Oct
    • Sep
    • Aug
    • Jul
    • Jun
    • May
    • Apr
    • Mar
    • Feb
    • Jan
  •     2022
    • Dec
    • Nov
    • Aug
    • Jul
    • Jun
    • May
    • Apr
    • Mar
    • Feb
    • Jan
  •     2021
    • Dec
    • Nov
    • Oct
    • Sep
    • Aug
    • Jul
    • Jun
    • May
    • Apr
    • Mar
    • Feb
    • Jan
  •     2020
    • Dec
    • Nov
    • Oct
    • Sep
    • Aug
    • Jul
    • Jun
    • May
    • Apr
    • Mar
    • Feb
    • Jan
  •     2019
    • Dec
    • Nov
    • Oct
    • Aug
    • Jul
    • Jun
    • May
    • Apr
    • Mar
    • Feb
    • Jan
  •     2018
    • Dec
    • Nov
    • Oct
    • Sep
    • Aug
    • Jul
    • Jun
    • May
    • Apr
    • Mar
    • Feb
    • Jan
  •     2017
    • Dec
    • Nov
    • Oct
    • Sep
    • Aug
    • Jul
    • Jun
    • May
    • Apr
    • Mar
    • Feb
    • Jan
  •     2016
    • Dec
    • Nov
Subscribe
Visit Google Developers for docs, event info, and more.
  • Google
  • Privacy
  • Terms